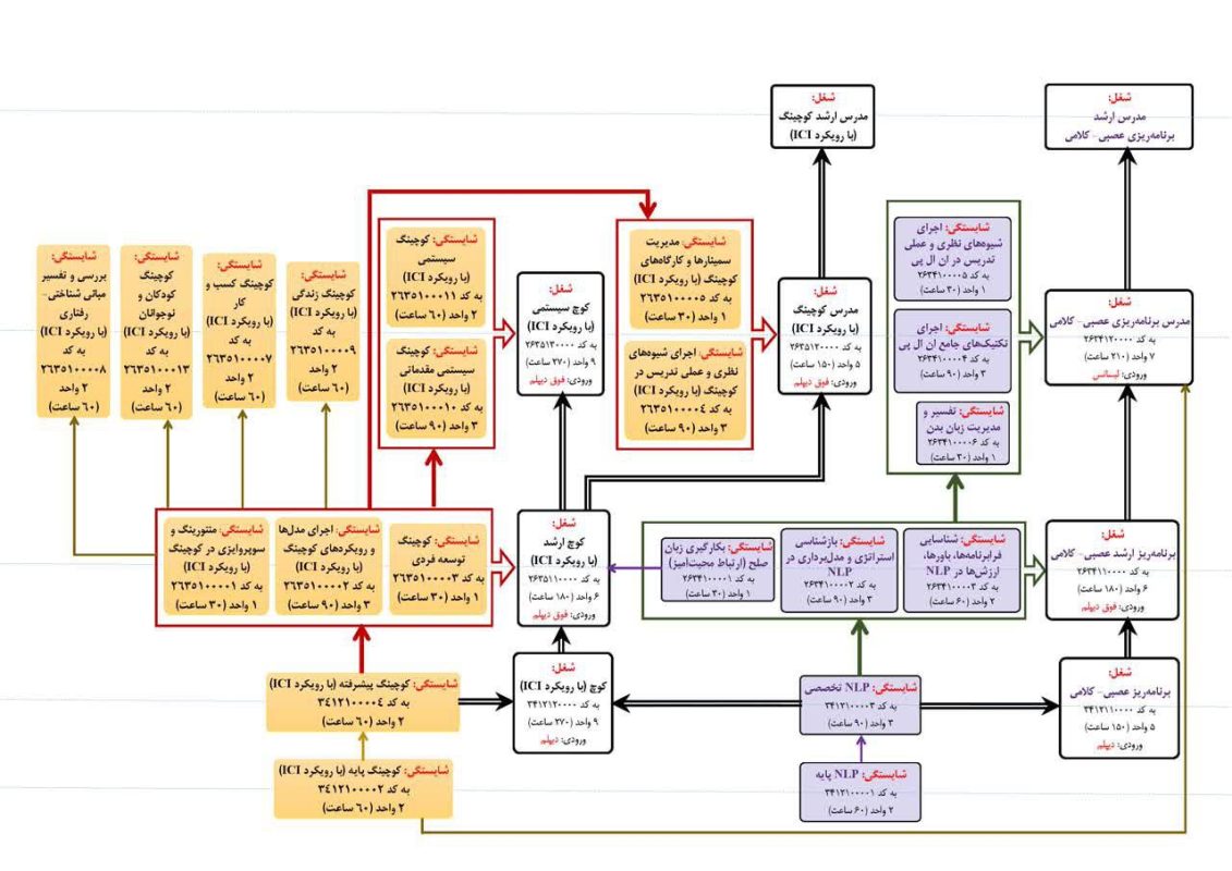
فرآیند آموزش استاندرد NLP و کوچینگ در فنی و حرفه ای کشور
پس از تلاشهای مستمر و همکاری دوجانبه انجمن مدرسین ان ال پی و کوجینگ ایران با سازمان فنی حرفه ای کشور موفق به ثبت و استاندارد سازی آموزشهای تخصصی ان ال پی و کوچینگ در ایران شد که این مهم را به جامعه ان ال پی و کوچینگ ایران تبریک و هدیه می دهیم
چارت آموزش ان ال پی و کوچینگ

برای دانلود فایل چارت آموزشی اینجا کلیک کنید
برای دریافت اصلاعات بیشتر از نحوه ورود و ثبت نام در دوره های فنی و حرفه ای با ما در تماس باشید
درباره دکتر محمد ممبینی
موسس و رئیس شتابدهنده کوچینگ تحول آفرین | SHIFTcoach.ir مربی، منتور و مدرس مهارتهای بین المللی کوچینگ - NLP - Systemic و ذهن آگاهی برگزار کننده دوره های تخصصی کوچینگ با ارائه مدارک داخلی و بین المللی از انجمن های معتبر جهان
مشاهده همه نتایج دکتر محمد ممبینیجستجو
